不动产登记中心微信
bet36365首页公众微信
加入收藏
|
首页
新闻动态
政务公开
办事大厅
互动服务
专项工作
党务公开
首页
>
政务公开
>
计划规划
>
财政资金
>
财政预算
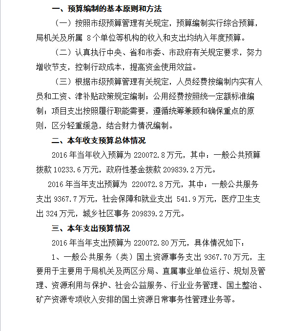
2016年bet36365首页部门预算
时间:2016-02-26 来源:财务科
版权所有:bet36365首页 网站备案号:鲁IPC备05029013
技术支持:
bet36365首页信息中心
联 系 电 话: 0538-6272062
鲁公网安备 37090202000038号